聯絡資訊
Mail|
tata@arttherapy.org.tw
service@arttherapy.org.tw
Add|
407 台中市西屯區大墩二十街
87號6樓之1(602室)
Rm. 602, 6 F.-1, No. 87, Dadun 20th St.,
Xitun Dist., Taichung City 407, Taiwan
秘書處值班時間|
週二 至 週六 11:00~19:00
台灣藝術治療學會章程
中華民國九十三年六月二十六日內政部(93)台內社字第O930028489號准予立案
中華民國九十三年六月二十六日會員大會修正通過
中華民國九十六年六月二十三日會員大會修正通過
中華民國一百年五月二十八日會員大會修正通過
中華民國一O一年五月十九日會員大會修正通過
中華民國一O二年六月十五日會員大會修正通過
中華民國一O五年五月十四日會員大會修正通過
中華民國一O六年五月二十日會員大會修正通過
中華民國一O九年十二月六日會員大會修正通過
中華民國一一二年四月二十三日會員大會修正通過
中華民國一一三年五月二十六日會員大會修正通過 (內政部113年7月台內團字第 1130284505 號函准予備查)
中華民國一一四年五月十七日會員大會修正通過
第一章 總 則
第 一 條 為促進藝術治療之專業發展與服務社會,特成立台灣藝術治療學會以下簡稱(本會)。
第 二 條 本會為依法設立、非以營利為目的之社會團體。
第 三 條 本會以全國行政區域為組織區域。
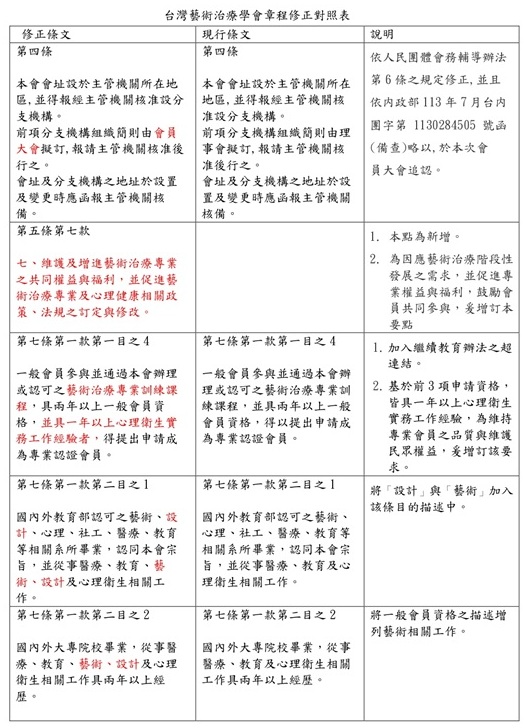
第 四 條 本會會址設於主管機關所在地區,並得報經主管機關核准設分支機構。
前項分支機構組織簡則由會員大會擬訂,報請主管機關核准後行之。
會址及分支機構之地址於設置及變更時應函報主管機關核備。
第 五 條 本會之任務如下:
一、 建立並維持藝術治療專業倫理及臨床服務基準。
二、 協助教育機構提高藝術治療教育水準並輔導專業人員之進修。
三、 增進藝術治療人員之聯繫與合作。
四、 增進與其他團體、政府及國際組織之聯繫與合作推動有關藝術治療學術研究,並定期舉辦藝術治療學術研討會以增進會員新知交流。
五、 介紹、編纂及出版藝術治療方面之刊物及書籍。
六、 其他有助於達成本會宗旨之事項。
七、 維護及增進藝術治療專業之共同權益與福利,並促進藝術治療專業及心理健康相關政策、法規之訂定與修改。
第 六 條 本會之主管機關為內政部。相關目的事業主管機關依章程所訂宗旨、任務為衛生福利部及文化部。目的事業應受各該事業主管機關之指導、監督。
第二章 會 員
第 七 條 本會會員申請資格如下:
一、 個人會員:贊同本會宗旨,年滿二十歲,具有如下資格者:
本會個人會員分為專業認證會員、一般會員及學生會員等三種。
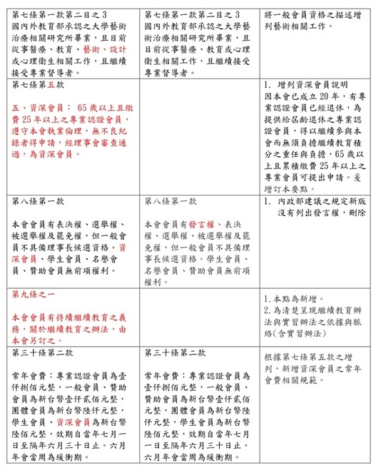
(一) 專業認證會員:具有下列資格之一者,由專業認證會員兩名介紹,經理事會審查通過者得為本會專業認證會員,專業認證會員等同於本會認可之藝術治療師,並由學會頒發認可之藝術治療師證照(Taiwan Registered Art Therapist, TRAT),得以使用藝術治療師之專業職稱。專業認證會員之會籍及藝術治療師證照(TRAT)有效期限維持每六年一期,每六年需更新一次,期間須繳納常年會費,並接受足夠之繼續教育課程,相關細則請見繼續教育辦法。
1. 國內外教育部承認之大學藝術治療相關研究所畢業,具700小時被督導的臨床經驗及一年以上心理衛生實務工作經驗。
2. 國內外大學藝術、心理、社工、醫療、教育等相關研究所畢業,至少修滿15個藝術治療專業學分,具700小時被督導的臨床經驗,其中包含350小時藝術治療直接服務及至少35小時個別藝術治療督導,並具一年以上心理衛生實務工作經驗者。
3. 刪除。
4. 一般會員參與並通過本會辦理或認可之藝術治療專業訓練課程,具兩年以上一般會員資格,並具一年以上心理衛生實務工作經驗者,得以提出申請成為專業認證會員。
5. 國內外大學藝術、心理、社工、醫療、教育等相關研究所肄業或畢業,在校時至少修滿15個藝術治療專業學分,且在本會成立之前,即至少有三年以上從事醫療、教育、及心理衛生相關工作的藝術治療實務經驗,且目前仍在職者。
6. 以國外(目前為美、英、紐澳)藝術治療學會專業會員申請成為本會專業認證會員,需提出700小時被督導的臨床經驗及一年以上心理衛生實務工作經驗之證明。
(二) 一般會員:具有下列資格之一者,經理事會審查通過者,得為本會一般會員。
1. 國內外教育部認可之藝術、設計、心理、社工、醫療、教育等相關系所畢業,認同本會宗旨,並從事醫療、教育、藝術、設計及心理衛生相關工作。
2. 國內外大專院校畢業,從事醫療、教育、藝術、設計及心理衛生相關工作具兩年以上經歷。
3. 國內外教育部承認之大學藝術治療相關研究所畢業,且目前從事醫療、教育、藝術、設計或心理衛生相關工作,且繼續接受專業督導者。
4. 學生會員於畢業後,在符合1.的條件下得申請加入為一般會員。
(三) 學生會員:在本國教育部承認之國內外大專院校藝術、心理、社工、醫療、教育等相關研究所及相關科系大學三年級及四年級之在校生(不含進修推廣部之碩士班學生)及實習老師,認同本會宗旨,在學期間研習藝術治療相關課程者。
二、 名譽會員:凡對藝術治療專業有重大貢獻者,由理事二人推薦,並經會員大會通過為本會名譽會員。
三、 贊助會員﹕凡熱心藝術治療之個人團體或機構贊同本會宗旨,由會員二人之介紹,經理事會審查通過,得為本會贊助會員。
四、 團體會員:凡贊同本會宗旨之公私立醫務、教育或心理衛生服務相關機構,由會員二人以上之介紹,經本會理事會審查通過,得為本會團體會員。並派代表一人參加本會各種活動。
五、 資深會員: 65歲以上且繳費25年以上之專業認證會員,遵守本會執業倫理,無不良紀錄者得申請,經理事會審查通過,為資深會員。
個人及團體會員入會時應填具入會申請書,經理事會審核通過後,依章程規定繳納入會費及常年會費。
第 八 條 本會會員有表決權、選舉權、被選舉權及罷免權,但一般會員不具備理事長候選資格。資深會員、學生會員、名譽會員、贊助會員無前項權利。
第 九 條 會員有遵守本會章程、決議及繳納會費之義務;未繳納會費者,不得享有會員權利;連續二年未繳納會費者,視為自動退會。會員經出會、退會或停權處分,如欲申請復會或復權時,應依規定重新提出申請並繳費。
本會會員有持續繼續教育之義務,關於繼續教育之辦法,由本會另訂之。
第 十 條 具有下列情形之一者,取消會員資格或停權等處分。
一、 會員(會員代表)有違反法令,章程或不遵守會員大會決議時,得經理事會決議,予以警告或停權處分,其危害團體情節重大者,得經會員(會員代表)大會決議予以除名。
二、 非經本會理事會同意核可,會員不得以本會藝術治療師名義對外從事藝術治療相關行為,經本會勸阻二次不聽者,得經會員大會予以除名或理事決議後停權一年。
第 十一 條 會員喪失會員資格或經會員大會決議除名者,即為出會。
第 十二 條 會員得以書面敘明理由向本會聲明退會。
第三章 組織及職權
第 十三 條 本會以會員大會為最高權力機構。
會員人數超過三百人以上時得分區比例選出會員代表,再召開會員代表大會,行使會員大會職權。會員代表任期二年,其名額及選舉辦法由理事會擬訂,報請主管機關核備後行之。
第 十四 條 會員大會之職權如下:
一、訂定與變更章程。
二、選舉及罷免理事、監事。
三、議決入會費、常年會費、事業費及會員捐款之數額及方式。
四、議決年度工作計畫、報告及預算、決算。
五、議決會員(會員代表)之除名處分。
六、議決財產之處分。
七、議決本會之解散。
八、議決與會員權利義務有關之其他重大事項。
前項第八款重大事項之範圍由理事會定之。
第 十五 條 本會置理事十五人、監事五人,由會員(會員代表)選舉之,分別成立理事會、監事會。
選舉前項理事、監事時,依計票情形得同時選出候補理事五人,候補監事一人,遇理事、監事出缺時,分別依序遞補之。
本屆理事會得提出下屆理事、監事候選人參考名單。
理事、監事得採用通訊選舉,但不得連續辦理。通訊選舉辦法由理事會通過,報請主管機關核備後行之。
第 十六 條 理事會之職權如下:
一、審定會員(會員代表)之資格。
二、選舉及罷免常務理事、理事長。
三、議決理事、常務理事及理事長之辭職。
四、聘免工作人員。
五、擬訂年度工作計畫、報告及預算、決算。
六、其他應執行事項。
第 十七 條 理事會置常務理事五人,由理事互選之,由理事就常務理事中選舉一人為理事長。理事長對內綜理督導會務,對外代表本會,並擔任會員大會、理事會主席。理事長及常務理事出缺時,應於一個月內補選之。
第 十八 條 監事會之職權如下:
一、監察理事會工作之執行。
二、審核年度決算。
三、選舉及罷免常務監事。
四、議決監事及常務監事之辭職。
五、其他應監察事項。
第 十九 條 監事會置常務監事一人,由監事互選之,監察日常會務,並擔任監事會主席。常務監事因事不能執行職務時,應指定監事一人代理之,未指定或不能指定時,由監事互推一人代理之。監事會主席(常務監事)出缺時,應於一個月內補選之。
第 二十 條 理事、監事均為無給職,任期二年,連選得連任。理事長之連任,以一次為限。
第二十一條 理事、監事有左列情事之一者,應即解任:
一、喪失會員(會員代表)資格者。
二、因故辭職經理事會或監事會決議通過者。
三、被罷免或撤免者。
四、受停權處分期間逾任期二分之一者。
第二十二條 本會置秘書長一人,承理事長之命處理本會事務,其他工作人員若干人,由理事長提名經理事會通過聘免之,並報主管機關備查。但秘書長之解聘應先報主管機關核備。
前項工作人員不得由選任之職員擔任。工作人員權責及分層負責事項由理事會另定之。
第二十三條 本會得設各種委員會、小組或其他內部作業組織,其組織簡則經理事會另定之。
第二十四條 本會得由理事會聘請名譽理事長一人,名譽理事、顧問各若干人,其聘期與當屆理事、監事之任期同。
第四章 會 議
第二十五條 會員大會分定期會議與臨時會議二種,由理事長召集,召集時除緊急事故之臨時會議外應於十五日前以書面通知之。定期會議每年召開一次,臨時會議於理事會認為必要,或經會員(會員代表)五分之一以上之請求,或監事會函請召集時召開之。本會辦理法人登記後,臨時會議經會員(會員代表)十分之一以上之請求召開之。會員大會得以視訊會議召集之,會員出席視訊會議時,視為親自出席;但涉及選舉、補選、罷免、訂定組織辦法事項,不得採行視訊會議。
定期會議每年召開一次,臨時會議於理事會認為必要,或經會員(會員代表)五分之一以上之請求,或監事會函請召集時召開之。本會辦理法人登記後,臨時會議經會員(會員代表)十分之一以上之請求召開之。
第二十六條 會員(會員代表)不能親自出席會員大會時,得以書面委託其他會員(會員代表)代理,每一會員(會員代表)以代理一人為限。
第二十七條 會員(會員代表)大會之決議,以會員(會員代表)過半數之出席,出席人數較多數之同意行之。但章程之訂定與變更、會員(會員代表)之除名、理事及監事之罷免、財產之處分、團體之解散及其他與會員權利義務有關之重大事項應有出席人數三分之二以上同意。本會辦理法人登記後,章程之變更以出席人數四分之三以上之同意或全體會員三分之二以上書面之同意行之。本會之解散,得隨時以全體會員三分之二以上之可決解散之。
第二十八條 理事會、監事會至少每六個月各舉行會議一次,必要時得召開聯席會議或臨時會議。理監事聯席會議得以視訊會議召集之,理事或監事出席各視訊會議時,視為親自出席;但涉及選舉、補選、罷免、訂定組織辦法事項,不得採行視訊會議。前項會議召集時除臨時會議外,應於七日前以書面、電子郵件通知,會議之決議,各以理事、監事過半數之出席,出席人數較多數之同意行之。
第二十九條 理事應出席理事會議,監事應出席監事會議,不得委託出席 ; 理事、監事連續二次無故缺席理事會、監事會者,視同辭職。
第五章 經費及會計
第 三十 條 本會經費來源如下:
一、 入會費:專業認證會員、一般會員、贊助會員、團體會員為新台幣貳千元整,學生會員為新台幣壹千元整,入會時一次繳清。
二、 常年會費:專業認證會員為壹仟捌佰元整,一般會員、贊助會員為新台幣壹仟貳佰元整,團體會員為新台幣陸仟元整,學生會員、資深會員為新台幣陸佰元整,效期自當年七月一日至隔年六月三十日止。六月年會當周為緩衝期。
三、 審查費:
甲、專業認證會員審查費:
一般會員符合相關規定者,繳交審查費用新台幣二千元,通過審核後始為本會專業認證會員。
乙、專業認證會員更新審查費:
專業認證會員會籍更新時,繳交繼續教育審查費用新台幣二千元。
丙、認證督導審查費:
專業認證會員符合藝術治療認證督導辦法,繳交審查費用二千元,通過審核後,始為本會認證督導。
四、台灣藝術治療師(TRAT)證照費新台幣一千元。
五、事業費。
六、捐款。
七、委託收益。
八、基金及其孳息。
九、其他收入。
第三十一條 本會會計年度以曆年為準,自每年一月一日起至十二月三十一日止。
第三十二條 本會每年於會計年度開始前二個月由理事會編造年度工作計畫、收支預算表、員工待遇表,提會員大會通過(會員大會因故未能如期召開者,先提理監事聯席會議通過),於會計年度開始前報主管機關核備。並於會計年度終了後二個月內由理事會編造年度工作報告、收支決算表、現金出納表、資產負債表、財產目錄及基金收支表,送監事會審核後,造具審核意見書送還理事會,提會員大會通過,於三月底前報主管機關核備(會員大會未能如期召開者,先報主管機關。)
第三十三條 本會解散後,剩餘財產歸屬所在地之地方自治團體或主管機關指定之機關團體所有。
第六章 附 則
第三十四條 本章程未規定事項,悉依有關法令規定辦理。
第三十五條 本章程經會員(會員代表)大會通過,報經主管機關核備後施行,變更時亦同。
第三十六條 本章程經本會九十三年六月二十六日第一屆第一次會員大會通過。報經內政部九十三年七月二十三日台內社字第O930028489號函准予備查。
.jpg)
.jpg)
